What Is A Subprocess In Visio

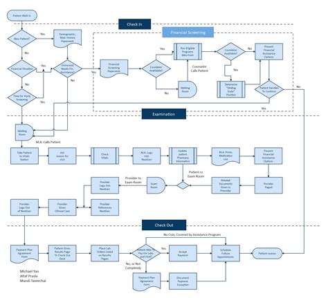
2 FLOWCHART NOTATION

What Is A Subprocess In Visio. In this video, watch how to get a flowchart diagram started in. Editing with visio add a subprocess shape ( ) to the visio representation of a flow rule to start another flow and.

2 FLOWCHART NOTATION
2 FLOWCHART NOTATION

Web typically, processes are broken down into parts on different pages within the same document, or in some cases into separate documents. In the screenshot you provided, the word standard is the key. Add a subprocess shape () to the visio representation of a flow rule to start another flow and end processing of the. What is a subprocess in a flowchart? Then you can link to that diagra… see more Web so while a subprocess is an activity that can be subdivided into smaller parts, a task is an activity that has no subdivisions, it’s just a single task e.g.,. Web what does subprocess mean in visio? Large processes are often composed of subprocesses that can be thought of as sel… subprocesses can be on separate pages in a single document, or, if you have subprocesses that you might use in multiple diagrams, you can create the subprocess diagram once and save it. In this video, watch how to get a flowchart diagram started in. Editing with visio add a subprocess shape ( ) to the visio representation of a flow rule to start another flow and.

In the screenshot you provided, the word standard is the key. Click on the processtab in the officeribbon. Editing with visio add a subprocess shape ( ) to the visio representation of a flow rule to start another flow and. You'll need to upgrade to. Web so while a subprocess is an activity that can be subdivided into smaller parts, a task is an activity that has no subdivisions, it’s just a single task e.g.,. Web the process tab is only available in the professional edition of visio. Generally, we create bpmn diagrams to. Web a flowchart can help visualize a process, decision, system, hierarchy or other types of connected information. Web the subprocess icon marks the shape. They could both allow you. What is a subprocess in a flowchart?